世俱杯sjb官网
调转至导航菜单
调转至正问
调转至页页脚
世俱杯sjb官网|世俱杯sjb官网
搜索
首页
>
通知公告
>
正文
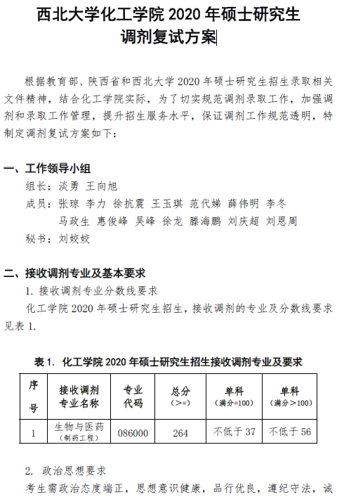
世俱杯sjb官网2020年硕士研究生调剂复试方案-2
学院概况
学院简介
现任领导
机构设置
机构设置概况
化学工程系
生物工程系
制药工程系
过程装备与控制工程系
能源化学工程系
应用化学学科
师资队伍
队伍介绍
研究生导师介绍
教学科研
本科生教育
研究生教育
省级重点学科
国家重点学科
科研团队和方向
科研成果
科研平台
化工原理精品课程
党建工作
工作动态
理论学习
组织建设
工会工作
学生工作
招生信息
就业信息
化工实验教学中心
世俱杯sjb官网实验教学
化工过程实验教学
化工原理虚拟仿真
管理体制
设备环境
相关下载
本科教学
科研工作
研究生教学
学生工作
新版网站
首页
学院概况
机构设置
师资队伍
教学工作
科研工作
党建工作
学生工作
招生就业
常用下载
通知公告